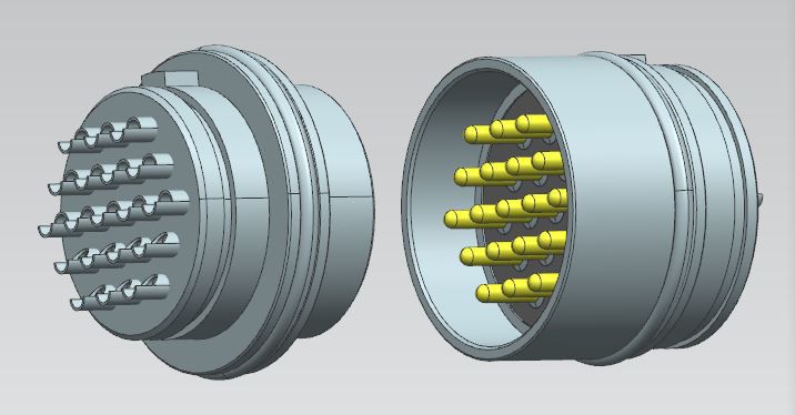
رسم ثلاثي الأبعاد لـ 19 دبوس موصل للعميل
في الأسبوع الماضي فقط ، أنشأنا فريقًا خاصًا وعقدنا اجتماعات لمناقشة الجوانب المختلفة لمشروعك (تقنية المنتج ، والحلول ، وعمليات الإنتاج ، ومراقبة الجودة ، وملحقات المشروع المماثلة ، وما إلى ذلك). سواء تم توفيره بواسطة pogo pin وحده أو كمجموعة كاملة من حلول الموصل ، فنحن قادرون تمامًا على ذلك.

رسم ثلاثي الأبعاد لـ 19 دبوس موصل للعميل



سبب كفاءتنا هو أننا نتمتع بالمزايا التالية:
تمتلك شركتنا تصميمًا كاملاً وتطويرًا وإنتاجًا ومعالجة والطلاء الكهربائي والتجميع ، بدءًا من تحويل المواد إلى معالجة طلاء السطح ، بالإضافة إلى تجميع المنتج النهائي واختبار الموثوقية والتعبئة والتغليف التي يمكن إكمالها بشكل مستقل ، والتي يمكن أن تكون تزويد العملاء بالمنتجات بشكل أسرع وأكثر كفاءة ، مما يقلل بشكل كبير من دورة تطوير المنتج.مع معدات التصنيع المتقدمة ، بدءًا من تفاصيل الإنتاج ، نتحكم بشكل صارم في كل عملية إنتاج.

